37174Logotype
Search-1

News Flash

Utility Department Restructures to Better Fit Future City Needs

News Posted on September 12, 2025

The City of Spring Hill is poised to be at the forefront of water reclamation in the State of Tennessee, and now the City is taking a forward-thinking approach to managing its water system, from top to bottom.

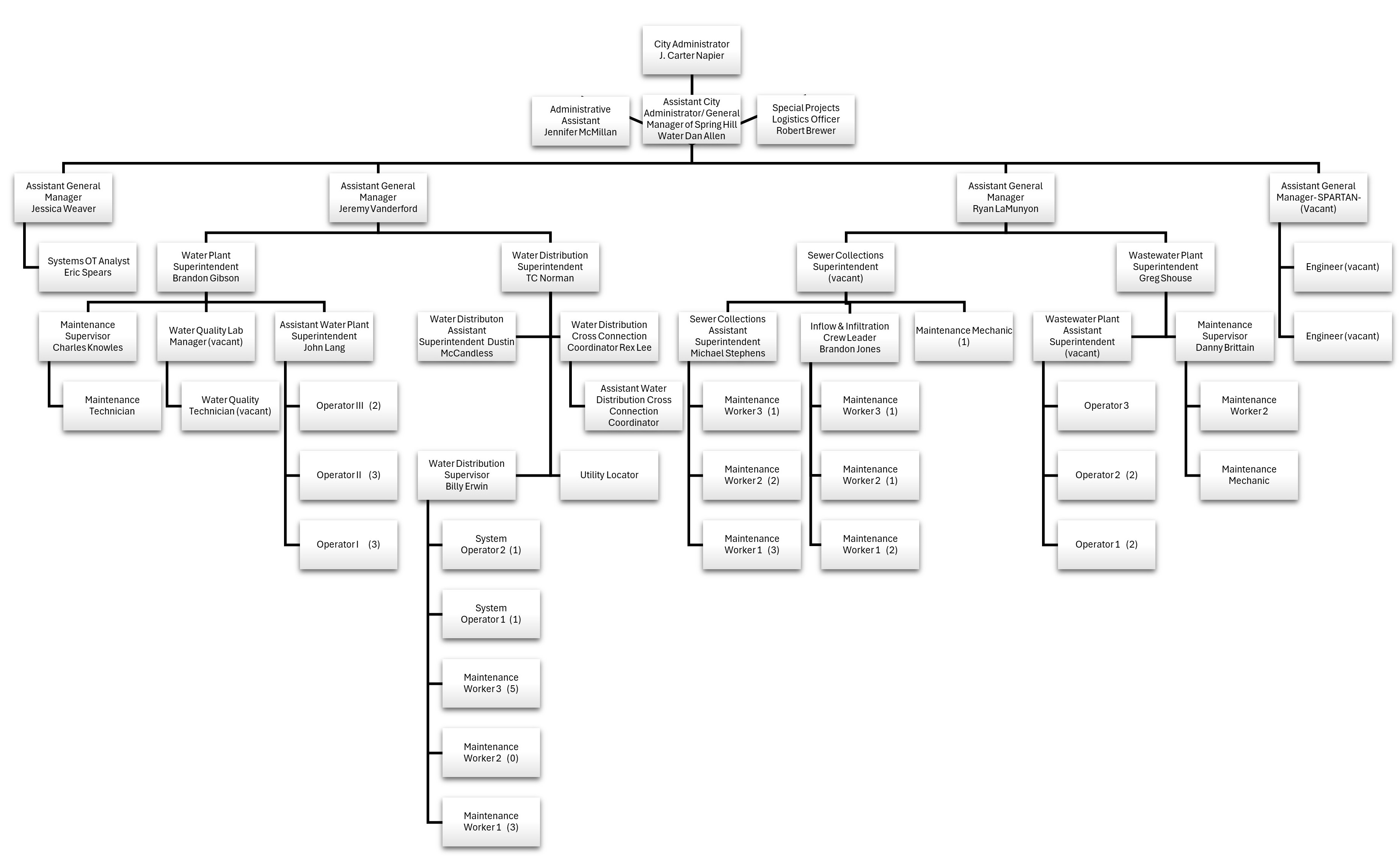
Effectively immediately, the City of Spring Hill Utility Department will be known as “Spring Hill Water,” led by General Manager Dan Allen. Spring Hill Water will consist of four divisions — Water, Reclamation, Compliance & Technology, and SPARTAN — each headed up by Assistant General Managers. Brief descriptions of each division can be found below:

Water: The Water Division comprises the Water Treatment Plant and Water Distribution. This Division maintains water quality throughout the water system with daily monitoring and testing.

Reclamation: The Water Reclamation Division operates and maintains a 5-million-gallon-per-day (MGD) treatment plant along with more than 150 miles of underground sewer lines, manholes, lift stations. Daily operations include inspection and maintenance of lines, manholes, pumps, etc.

Compliance & Technology: The Technology and Compliance Division acts as the liaison with local, state, and federal entities as water distribution and reclamation projects move forward.

SPARTAN: The Division of Strategic Project Acceleration and Resilient Technical Adaptation (SPARTAN) serves Spring Hill Water by leading the way in regard to executing key capital improvement projects for Spring Hill Water. The Advanced Purification Project is the chief responsibility of this Division.

SH Water Stacked Logo

“This restructuring is about delivering better value, smarter infrastructure, and long-term resiliency for our community,” said Mayor Matt Fitterer. “Spring Hill Water's restructuring and rebranding reflects the Board of Mayor and Aldermen's commitment to responsible stewardship, strategic investment, and building a utility system that supports our residents without compromising our fiscal discipline. By investing in a modern, accountable utility structure today, we’re laying the groundwork for a stronger, more resilient Spring Hill tomorrow.”

In Fiscal Year 2026, the Spring Hill Board of Mayor and Aldermen has approved 10 new positions for Spring Hill Water, helping to address staffing issues and allowing for multiple engineers to be hired under the new SPARTAN Division.

“The SPARTAN Division has been established to dedicate our resources to delivering the high-quality infrastructure our citizens deserve,” said Dan Allen, Spring Hill Water General Manager. “As projects ramp up, this dedicated and prepared team will be ready to meet the challenges that lie ahead.”

The organizational chart for Spring Hill Water can be found here.


Contact Us

  1. 199 Town Center Parkway 
    P.O. Box 789 
    Spring Hill, TN 37174

  2. Phone: 931-486-2252

Government Websites by CivicPlus®
Arrow Left Arrow Right
Slideshow Left Arrow Slideshow Right Arrow